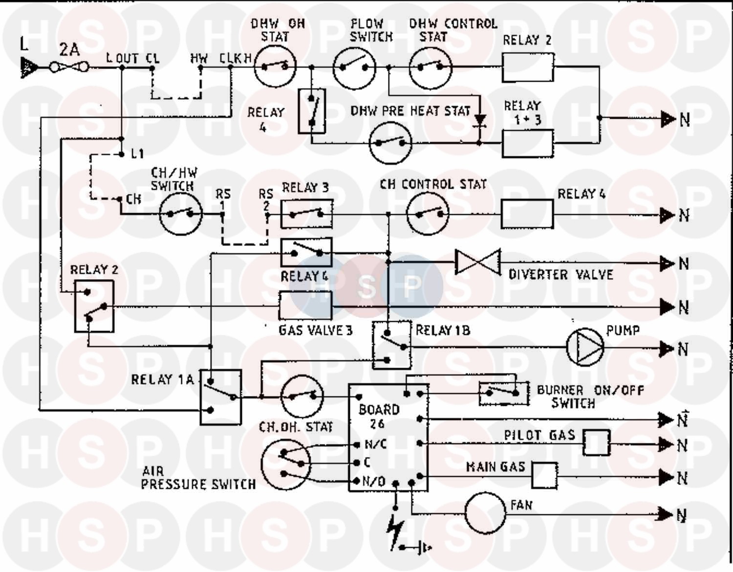
Ideal Combi Boiler Wiring Diagram
The circulator pump for the central heating is normally an intergral part of the boiler so no additional wiring is required.
Ideal combi boiler wiring diagram. Greenstar cdi compact wiring diagram internal view gas combi view details greenstar cdi highflow wiring diagram. Logic combi 35 logic combi 30. Boiler diagrams spare parts and user manuals for ideal logic combi 30 boiler exploded view 24 hour delivery on genuine manufacturer boiler spares 30 day money back guarantee. Ideal logic combi installation and servicing benchmark checklist completed.
Wiring diagram installation 30 wiring diagram ideal logic combi installation and servicing. Boilers central heating boilers new boilers ideal boilers. And the hive single channel receiver needs 6 e n l 1 2 3. Logic combi 24 boiler pdf manual download.
The choice will depend on the boiler. There are two main types 2 wire and 3 wire. As you can see it only has 5 wires earth live neutral t1 t2. Search by boiler type.
Today i found myself attempting to wire up an esi esrtp4rf wireless programmable room thermostat to an ideal standard combi boiler. Here is a picture of the boiler wiring diagram at the moment. Attached is the wiring diagram for the receiver. A flow chart to assist is provided on page 65.
Condensing boiler n a n a yes yes yes low temperature boiler n a n a no no no b1 boiler n a n a no no no cogeneration space heater n a n a no no no equipped with a supplementary heater n a n a no no no combination heater n a n a yes yes yes nominal heat output for space heating full load p4 kw 24 3 24 3 24 3 part load p1 kw 8 0 8 0 8 0. I have an ideal logic 30 combi boiler and had a honeywell r6660d receiver and simple wireless thermostat. Ideal logic combi 24 wiring diagram heating spare parts pump overrun diynot forums abk onwards hive for a 30 heat h 15 salus rf500 wrg 2562 35 esp1 help with and please external programmers combination boilers. View and download ideal logic combi 24 installation and servicing online.
